登录
注册账号
|
忘记密码
社交账号登录
首页
关于我们
公司简介
公司荣誉
办公场景
新闻动态
公司动态
行业资讯
主营业务
中药材
中药饮片
医疗器械
预包装食品
资料下载
人才招聘
联系我们
首页
>
新闻动态
>
行业资讯
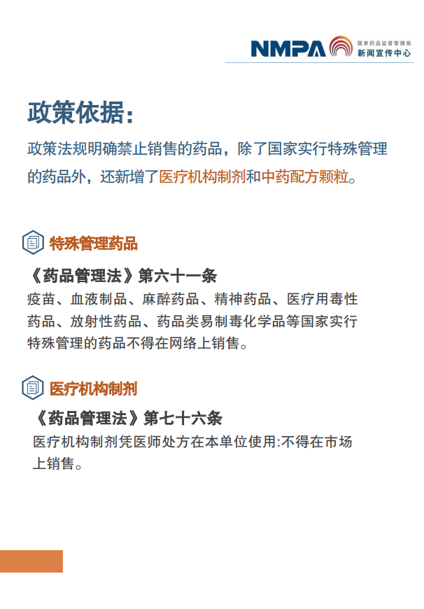
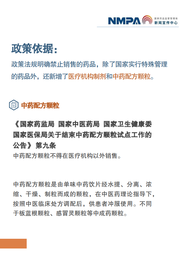
《药品网络销售禁止清单》(征求意见稿)解读
作者:小编
更新时间:2023-07-17
点击数:
加入收藏
上一篇:暂无
下一篇:
最高人民法院 最高人民检察院关于办理危害药品安全刑事案件适用
返回列表
随便看看
最高人民法院 最高人民检察院关于办理危害药品安全刑事案件适用法律若干问题的解释
《药品网络销售禁止清单》(征求意见稿)解读
《陕西省药品监管领域首次轻微违法行为不予行政处罚清单(试行)》解读
全省药品安全应急管理工作培训班在西安举办
《药品召回管理办法》政策解读
产品推荐
.